11月电视剧备案_共39部,法制剧去精英化,《二十不惑2》备案

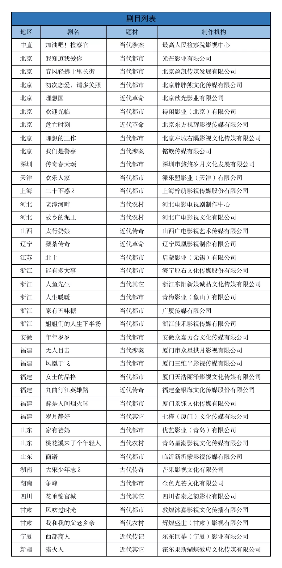
2021年11月,广电总局办公厅公布的《2021年11月全国拍摄制作电视剧备案公示》显示,共有39部电视剧备案,其中当代题材有31部。第一制片人结合广电总局公布的篇目,分析未来的影视趋势和亮点影视项目,为影视从业者提供有价值的参考。

现实主义题材剧占据主流,占比近8成

2021年11月,全国电视剧拍摄制作备案公示的剧目共39部、1382集。

按题材划分,当代题材31部、1110集,分别占公示总数的79.49%和80.32%,其中,当代都市题材21部760集,当代农村题材4部134集,当代涉案题材3部102集,当代其它题材3部114集。

近代题材7部、260集,分别占公示总数的17.95%和18.81%,其中,近代传记题材1部38集,近代传奇题材2部70集,近代革命题材3部112集,近代其它题材1部40集。

古代题材1部、12集,分别占公示总数的2.56%和0.87%,其中,古代传奇题材1部12集。

11月电视剧备案:共39部,法制剧去精英化,《二十不惑2》备案

法制题材剧去“精英化”,《加油吧!检察官》采用“成长”视角引人瞩目

法制题材一直是电视剧中一个不可忽视的种类,随着中国文艺界对现实题材作品的挖掘,一大批法制题材影视剧涌现。比如电影《生死抉择》,电视剧《重案六组》《大雪无痕》《黑洞》《苍天在上》《省委书记》等都让观众对其印象深刻。后来因为一大批以血腥、色情为卖点的剧在荧屏泛滥成灾,引起相关部门的注意,最终广电总局下发了《关于加强涉案剧审查和播出管理的通知》,自此,法制剧沉寂十载。

11月电视剧备案:共39部,法制剧去精英化,《二十不惑2》备案

《黑洞》剧照

而十八大以来,党中央高度重视法治建设,中纪委宣传部调研组更在调研时提出,希望最高人民检察院特别是最高人民检察院影视中心要加强反腐题材影视剧的创作和生产。号召一出,行业振奋。

近些年,出现了不少展现新时期检察工作风貌的时代剧,例如《决胜法庭》,该剧由连奕名执导,于和伟、张佳宁、韩栋、王耀庆、胡静等联袂主演。作为国内第一部以庭审为中心的电视剧,《决胜法庭》用环环相扣的案件分析、紧凑的剧情节奏,不仅获得好的收视,还在行业内掀起了一阵普法热潮。

11月电视剧备案:共39部,法制剧去精英化,《二十不惑2》备案

法制题材的电视剧,往往因案件的新鲜感和独特性,解密过程中的悬疑感和紧张感,具备引人入胜的题材优势。不过,从最新备案的当代涉案题材剧来看,它们共同有着去“精英化”的特点,它们在所属行业的专业性、价值观、美誉度的考察上,为观众呈现了一个更为生动的检察官行业。

值得一提的是,在11月份备案的影视剧中,由最高人民检察院影视中心直接出品的《加油吧!检察官》用成长的视角为行业剧轻松破题。

在《加油吧!检察官》里,鲤州市安平区检察院检察官助理蔡晓与徐美津是两个刚入职场的“菜鸟”。他们在老检察官冯昆的指导与鼓励下,凭借着自己的一腔热血与对检察事业的执著追求,克服工作上的种种困难,惩治了犯罪分子,维护了人民群众的合法权益,为社会主义法治建设贡献了自己的一份力量。

11月电视剧备案:共39部,法制剧去精英化,《二十不惑2》备案

因聚焦了电竞赌博、虚假诉讼、水产市场涉黑等一系列复杂案件,从结构上来看《加油吧!检察官》接近于单元剧,案情涉及到方方面面,多方纠缠状况迭起,在检察官的缜密推理和调查下,直指真相之门。与此同时,在这个过程中,蔡晓与徐美津不仅得到了业务能力上的提升,也领悟了人生的真谛,学会真诚地面对家人与朋友,收获了亲情与友谊,成长为合格的检察官,继续为检察事业贡献自己的青春。

除了《加油吧!检察官》,由厦门市众星拱月影视有限公司出品的当代涉案题材剧《无人目击》也格外引人瞩目。据悉,该剧共36集,拍摄日期为2022年4月,制作周期为8个月。

11月电视剧备案:共39部,法制剧去精英化,《二十不惑2》备案

青春剧热度不减,《二十不惑2》备案

青春类题材的电视剧一直十分火爆,一方面受年轻人喜爱,校园青春电视剧有着天然的生长土壤。另一方面,如今校园青春电视剧大都由一定群众基础的小说改编,并且启动了流量明星、青春偶像担任主角,青春剧的火热也是“粉丝经济”下的必然产物。

在去年,《二十不惑》就是一部非常年轻的青春像作品,该剧将视线聚焦到了20岁这一个时间节点,讲述的是一个宿舍里即将面临大学毕业的四个女生。姜小果家境一般,长得一般,却是积极努力的三好学生;罗艳是被强势母亲规划人生要考研的动漫游戏宅女;段家宝是一名家境富裕,无忧无虑的追星吃货;最不受舍友待见的是颇具网红特质的长腿美女梁爽。四个女生同一个屋檐下,坐上一条开往凶险成人世界的小船,她们坚信的正确与错误在和世界碰撞时,势必产生无数的火花。

11月电视剧备案:共39部,法制剧去精英化,《二十不惑2》备案

在《二十不惑》里,每一集都有一个小标题。“爱钱有没有错?”“底线在哪里?”“颜值即正义?”“真相,越求越模糊?”这些问题在成年人的世界里,不再是非黑即白追寻的答案,但是对于这四个初入社会的女孩而言,却是挑战她们世界观和价值观的重要一课。

在 11月份电视剧备案剧中,由上海柠萌影视传媒股份有限公司出品的《二十不惑2》备案,预计在2022年1月拍摄。据悉,在第二部中,大学毕业三年后,罗艳经妈妈介绍进入一家离家不远的传统型公司做闲差,别人羡慕她轻松悠闲,她却厌倦了枯燥的生活;出入高档写字楼的姜小果看似是一个光鲜亮丽的金融精英,但实际上每天加班没有自己的生活;突如其来的家庭经济危机让段家宝从“富二代”变成了“负二代”,承担债务的压力也随之而来;梁爽成为了全网顶尖的美妆护肤主播,但她的事业起起伏伏,高峰总是伴随低谷。

小果、大宝、梁爽先后住进了幸福花半里小区602室,重新成为室友,也结识了新朋友丁一煊。最终罗艳出国留学,追寻漫画梦想;小果找回工作的初心,不断努力提升自己;大宝帮家里度过难关,获得了新的成长;梁爽重新成为一名优秀的主播,开启创业之旅。尽管生活的路总是令人困惑而踟蹰,但女孩们从未停止向前的脚步。

11月电视剧备案:共39部,法制剧去精英化,《二十不惑2》备案

可以看得出,《二十不惑》这两部剧讲述了20岁+的女生面临的爱情、金钱、职业、上司、社会规则、丛林法则乃至原生家庭上的困惑,它们是现实的,也是温暖的,值得期待。

除了《二十不惑》,由北京盘胖熊文化传媒有限公司出品的《初次恋爱,请多关照》也非常引人瞩目。该剧仅28集,拍摄日期在2022年3月,制作周期有六个月。

11月电视剧备案:共39部,法制剧去精英化,《二十不惑2》备案

此外,由浙江东阳新媒诚品文化传媒有限公司出品的《人鱼先生》也十分瞩目,该剧讲述了18岁的高中生向钱钱在泰国度暑假时无意中救了一只刚刚能够幻化出人腿的人鱼男孩。为了表达感谢,男孩答应帮钱钱实现一个愿望,但阴差阳错下,人鱼之诺还未完成,二人就被消除记忆,至此失散。9年后,27岁的向钱钱长大工作了,因为工作的交集,钱钱与长大后的人鱼男孩顾隐川再次重逢,误打误撞竟完成了当年未达成的人鱼之诺。据悉,该剧拍摄日期在2022年8月,制作周期为11个月。

11月电视剧备案:共39部,法制剧去精英化,《二十不惑2》备案

从11月备案的剧目来看,当代涉案剧和青春都市题材剧在合理应对审查的同时,在内容塑造的丰富性上面取得了突破,值得期待。

上一篇 松阳高腔电视剧《红色浙西南》12月7日晚在央视首播
下一篇 独立后的机型彻底没戏_鸿蒙OS2最新进展_荣耀五款机型公测